【时效性 】2021年1月1日至2025年12月31日
财政部 海关总署 税务总局关于“十四五”期间支持科普事业发展进口税收政策的通知
财关税〔2021〕26号
各省、自治区、直辖市、计划单列市财政厅(局)、新疆生产建设兵团财政局,海关总署广东分署、各直属海关,国家税务总局各省、自治区、直辖市、计划单列市税务局,财政部各地监管局,国家税务总局驻各地特派员办事处:
为支持科普事业发展,现将有关进口税收政策通知如下:
一、自2021年1月1日至2025年12月31日,对公众开放的科技馆、自然博物馆、天文馆(站、台)、气象台(站)、地震台(站),以及高校和科研机构所属对外开放的科普基地,进口以下商品免征进口关税和进口环节增值税:
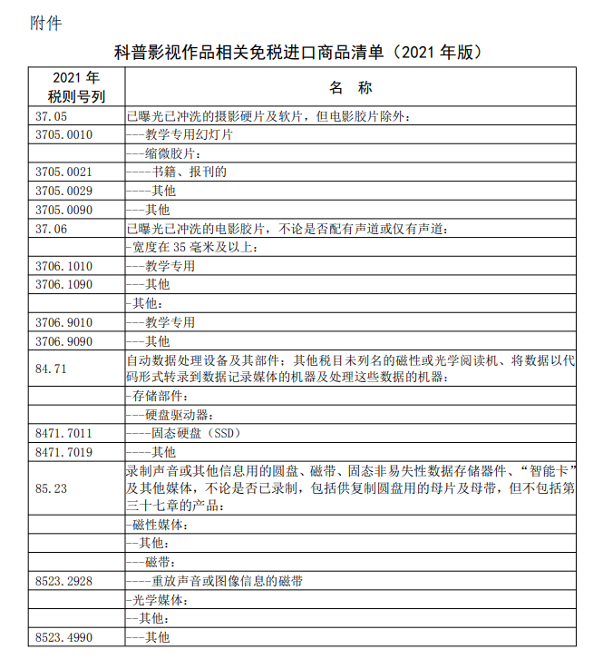
(一)为从境外购买自用科普影视作品播映权而进口的拷贝、工作带、硬盘,以及以其他形式进口自用的承载科普影视作品的拷贝、工作带、硬盘。
(二)国内不能生产或性能不能满足需求的自用科普仪器设备、科普展品、科普专用软件等科普用品。
二、第一条中的科普影视作品、科普用品是指符合科学技术普及法规定,以普及科学知识、倡导科学方法、传播科学思想、弘扬科学精神为宗旨的影视作品、科普仪器设备、科普展品、科普专用软件等用品。
三、第一条第一项中的科普影视作品相关免税进口商品清单见附件。第一条第二项中的科普用品由科技部会同有关部门核定。
四、“十四五”期间支持科普事业发展进口税收政策管理办法由财政部、海关总署、税务总局会同有关部门另行制定印发。
附件:科普影视作品相关免税进口商品清单(2021年版)
财政部 海关总署 税务总局
2021年4月9日




